全球汽车鏖战下,
比亚迪以实用主义之道践志百年基业
全球汽车鏖战下,
比亚迪以实用主义之道践志百年基业
聚焦上海车展下中西方车企产品与技术新格局、比亚迪ESOP员工激励实践洞察及实用主义组织路线框架,为中国企业打造通往百年企业的制胜之道。
2025年上海车展的聚光灯下,全球汽车产业新旧势力再度交锋。这不仅是新一轮技术体系与产品架构的竞技场,更映射出全球价值链重塑背景下,行业权力版图的深层次转变。
无疑,在这一轮变革周期中,中国汽车品牌正经历着从“生产参与者”到 “产业定义者”的身份进阶。
其中,比亚迪凭借对汽车价值链的深度掌控、卓越的财务韧性以及加速释放的品牌附加值,正以雷霆万钧之势完成从“成本规模驱动”到“高附加值成长”的蜕变。背后,是一条以实用主义为导向的新价值曲线,更是一条通向百年基业的制胜之道,挥毫撰写中国制造屹立全球的时代篇章。
在全球市场深度分化与地缘格局重塑的大背景下,全球企业领导者皆面临一个无可回避的战略议题:如何在产业动荡与技术变革加速的交汇点,实现长期有质量的增长,穿越周期,立足长远。
与此同时,国家“十五五”战略推动下,中国经济正步入“新质生产力”驱动的新阶段。核心任务明确:推动传统产业转型升级、培育新兴产业、布局未来产业,以科技创新为引领,以实体经济为根基。这不仅是效率和成本的优化,更是对全要素生产率(Total Factor Productivity, TFP)的全面提升——涉及技术进步、效率优化、资源集约化以及要素配置效率的系统性重塑。
汽车产业作为技术复杂度高、资本密集度大、品牌张力强、消费动能旺的战略性产业,自然成为提升全要素生产率的关键试验场——不仅考验企业在技术创新和效率优化上的整合能力,还要求在资源配置、供应链协同和组织治理上的全局性突破。
比亚迪,作为中国汽车产业的头把交椅,在这场新竞速中率先突围。以实用主义为导向,比亚迪在产品架构、技术栈布局、组织治理和财务模型上实现了多维协同,铺设了从“制造”到“价值”的全链路体系。其内生动力,来源于对价值创造的深刻理解、对全链路效率的精准把控,以及对组织韧性和长期竞争力的系统性塑造。
在全球企业普遍重估“基业长青”逻辑的今天,长期价值创造力正成为比短期爆发更稀缺的竞争资本。对于中国企业而言,百年基业已不再是抽象愿景。比亚迪正以自身系统性能力建筑,诠释着又一世界级巨头的独到底色:以实用立身,以韧性致远。
在此背景下,Premier望以棱镜视角解构比亚迪的跃迁之径,提炼其在战略定力、财绩张力与人才吸聚力的全维建树,并通过“以实用主义为特质的组织韧性框架”为锻造更多长青车企予以启示参佐:
1. 从参与者到定义者:上海车展下中西方车企的产品与技术新格局
2. 从业务进益到组织聚势:比亚迪ESOP员工激励实践洞察
3. 从实用主义到价值认同:锻造百年基业的组织底盘
下载
精简报告 (63页)
完整报告 (110页)
SECTION1
从参与者到定义者
上海车展下中西方车企产品与技术新格局
2025年4月,第二十一届上海国际汽车工业展览会在万众期待中盛大启幕。这场A级车展不仅吸引了全球头部车企的重磅亮相,也成为中国汽车力量全面绽放的国际主场。展台上各家车企通过一系列最新发布精彩对垒,台下则上演着一场关于全球车企“话语权”与“未来主导权”的新博弈。
中西对垒升级:
传统巨头蓄势反攻,中国力量岿然镇局
近年来,伴随中国新能源车产业链的快速成熟与整车产品的持续突破,“中国制造”已然站上全球汽车产业舞台的核心区域。从销量突破、技术输出,到品牌出海与本地建厂,一系列组合拳不断拓宽中国车企的全球影响力。而此次上海车展,也成为中西车企集体“亮剑”的战场。
据Premier统计,此次车展共涉及80+品牌新车发布,25万元以下的经济车型与25-60万的中高端车型仍为争逐之主战场,中资品牌占据超过半壁江山。
整体新车发布中的AI应用覆盖率已超过70%,智能驾驶与智能座舱依然是主要核心应用领域,车联网在今年的新车应用中呈现显著增势。伴随全栈式新技术的系统化部署与集中释放,智能化正由原先的单点功能突破,加速迈向整车架构级的深度集成与系统协同。





显然,西方阵营欲借此次车展在新能源赛道奋起直追,积极向中国市场示好,试图以“安全回归”与“在地承诺”重塑影响力。
· 丰田:主打“安心牌”,重构在华技术布局
作为全球最大的汽车制造商,丰田此次在上海车展高调登场,以“立全球 更中国”为主题,联合一汽丰田、广汽丰田和雷克萨斯共同亮相,释放出对中国市场空前重视的信号。核心亮点在于其全球首发的铂智7纯电SUV——一款面向中国市场打造的中高端车型,价格预计在25–59.99万元区间。其定位与展台“安心、安全、先进”的主题高度一致,重点强调驾驶安全和用户信赖,成为图示中合资品牌SUV新品的代表之一。
中国车企强势登场:
从全栈AI到全球战略,全面迈入“输出时代”
相比之下,中国车企的集体亮相更显实用主义张力——产品全面、技术硬核、叙事清晰。一改早年单纯堆砌智能化配置的“炫技”式风格,如今的中国车企更强调场景实用性、系统集成度和落地成熟度。比亚迪、吉利、奇瑞、蔚来等头部品牌轮番登台,构成一场关于“科技中国”的集体展示。
· 比亚迪:战略稳健、技术全面,稳居主场C位
作为本届车展的C位明星,比亚迪强势发布五款海洋网新车,涵盖纯电与插混双线技术平台,进一步完善其产品矩阵。高端品牌腾势首次带来概念跑车腾势Z,彰显其科技向高端过渡的能力,而超豪华品牌仰望则以六座U8L SUV,叠加3250mm超长轴距与金色饰条,展现了极致性能与科技豪华的融合张力。
在智能化层面,比亚迪并未盲目竞逐“无人驾驶”潮流,而是通过DiPilot辅助系统、云辇智能车身控制系统等高度实用的AI配置夯实用户安全体验。比亚迪的做法无疑为中国品牌智能化发展提供了另一种路径:用“可落地”的实用智能打造 “可信赖”的用户口碑。
回望2025年上海车展,一边是西方传统巨头在安全和本地化之间寻找“再信任”的支点,一边是中国车企以技术实力和系统能力迈入全球竞争的高阶舞台。这场车展已不仅是新车、新技术的展示,更是一场关于产业未来的风向标。
比亚迪的高光表现正是中国力量整体飞跃的缩影。技术创新不再是拼图式“堆料”,而是以战略引导为核心的体系构筑;品牌形象不再是单一标签,而是贯穿从产品到组织的认知重建。
可以预见,下一轮全球汽车产业的主导者,不再是某一个“品牌”,而是某一种“路径”。 中国车企,已用扎实的产品与技术立势定道,昭示路径开创者的决心与志气。
SECTION2
从业务进益到组织聚势
比亚迪ESOP员工激励实践洞察
2025年以来,比亚迪作为中国汽车产业的代表性力量,在二级市场上延续强势表现,其股价持续攀升,显著跑赢PRMC Auto Index汽车行业指数。相较于上汽集团、丰田汽车、宝马集团等传统车企股价走势的横盘或回调,比亚迪的累计涨幅尤为突出。
截至目前,比亚迪市值稳居全球车企前列,仅次于特斯拉与丰田,显著领先大众、奔驰、宝马等欧美传统整车巨头,已然成为全球投资者视野中引领行业范式转变的“中国路径”代表。
这一表现的背后,既是新能源产业周期上行的结构性利好,更是比亚迪自身销量表现与盈利质量持续超预期的结果。在产业转型趋势确立的大背景下,资本市场正给予具备技术自主性与系统集成能力的行业龙头以更高估值溢价。

· 财务业绩领跑,同业对比优势显著
比亚迪于2025年第一季度持续释放强劲增长势能,季度销量接近100万辆,同比大幅增长约60%;营收同比增长36%,达到1,703.6亿元人民币;净利润同比翻番,达91.6亿元。核心财务指标稳中有升,毛利率与净利率均较去年同期显著改善,持续优于国内主流车企平均水平,体现出其在盈利结构优化与成本控制方面的系统性优势。
尽管目前比亚迪净利率仍低于特斯拉等少数竞争对手企业,但差距正在逐步缩小。比亚迪通过高性价比产品覆盖从大众到中高端的全市场区间,辅以垂直整合体系下的成本摊薄效应,逐步建立起兼具规模支撑与利润稳健的可持续盈利模型。相比之下,特斯拉依托直销渠道、价格策略及软件订阅等增值服务维持高利润率,反映出双方在盈利路径上的结构性差异。
站在中国制造迈向高价值链跃升的战略关口,提升盈利质量已成为各类企业跨越周期、实现可持续发展的共同课题。对于汽车产业而言,如何从传统的成本驱动,逐步走向价值驱动,创设更具韧性的盈利模型,为当前破局的关键要务。
具备强大韧性的奢侈品行业则为我们提供了有力参照。依托强大的品牌溢价与高度集约的价值体系,奢侈品牌长期维持60–70%的毛利率水平,净利率亦远超制造业平均。
尽管汽车行业在资本集中度、研发周期与运营模式等方面与奢侈品存在显著差异,难以直接比附,但这种商业模式的对照,也为比亚迪等中国制造企业明确了未来的成长方向——即通过品牌价值与产品能力的持续增强,推动盈利结构从“规模驱动”向“价值创造”转型,逐步建设起具有长期稳定性与全球竞争力的高质量盈利体系。



· 现金流结构优化,投入强度与增长预期相匹配
受益于持续扩产与前瞻性技术布局,比亚迪近年来资本开支维持在高位,自由现金流(FCF)阶段性转负,反映出其主动加大战略投入的意图。然而,经营性现金流(OCF)保持稳健正向,表明主营业务具备稳定的造血能力。
这种“投入强、回流稳”的现金流结构,在行业周期上行期内具备良性扩张特征。相较特斯拉曾经历的高投入烧钱阶段,及部分传统车企在转型期面临的双重压力,比亚迪的现金流表现已显相对稳健。
同时,与资产轻盈、利润率高、现金转化率强的奢侈品行业相比,汽车制造业天然面临资金密集、周期长的结构性特征。比亚迪当前的现金流模式正体现出其具备较强的财务抗压与资金统筹能力,能够支撑其在全球化布局与技术迭代中的持续投入。
· 杠杆结构可控,财务韧性强化扩张底盘
虽然比亚迪曾一度面临较高的账面资产负债率,但通过系统性债务结构优化,已有效控制财务风险。通过充分利用应付账款与预收款等无息融资工具,当前其无息负债占比已录得较高水平。本质上,这种基于产业链信用的融资模式使得公司在维持较高杠杆的同时资金成本极低,财务压力处于可控区间。
在销量持续攀升与盈利能力稳步改善的支撑下,比亚迪已形成“高投入—强回流—低成本杠杆”的财务闭环,为其下一阶段的全球扩张与组织升级提供坚实支撑。


值得强调的是,比亚迪良好的市场与财务表现并非偶然,离不开其近年来在战略、业务、组织三方面的持续发力。正是这些实用主义驱动的举措,为BYD构筑起难以复制的竞争优势:
战略领航:
前置布局,锚定长期主动权
比亚迪的战略领先力在近年持续兑现。从坚定转型新能源的早期决策,到全球产能布局、运输体系自建、海外工厂加速落地,比亚迪展现出远高于行业平均水平的前瞻性与执行力。面对疫情扰动与全球物流瓶颈,其逆势扩产、主动补链,为后续销量放量与出海提速打下了坚实基础。这一系列以“实用主义”为导向的战略部署,凸显其对行业演进节奏的精准研判与资源调度能力,持续夯实其在全球产业链中的主动权。
业务进益:
结构升级驱动增长,成本优势构筑护城河
2025年前四月,比亚迪销量同比增长47.0%,跃居中国车企销量榜首,全球份额持续扩大。其增长路径并非依赖价格让利,而是通过国内产品结构优化与海外产能前移,实现高毛利车型与核心市场的双轮驱动。与此同时,比亚迪通过长期坚持垂直整合与核心零部件自研,建立起显著的成本控制优势,使其在多轮行业价格战中依旧保持盈利韧性。在红海竞争下,企业间分化加剧,比亚迪凭借成本结构优化与规模经济实现逆势扩张,成为价格战的净受益者与产业稳态的主导者。

组织管控:
人才稳盘机制升级,组织激励体系进化
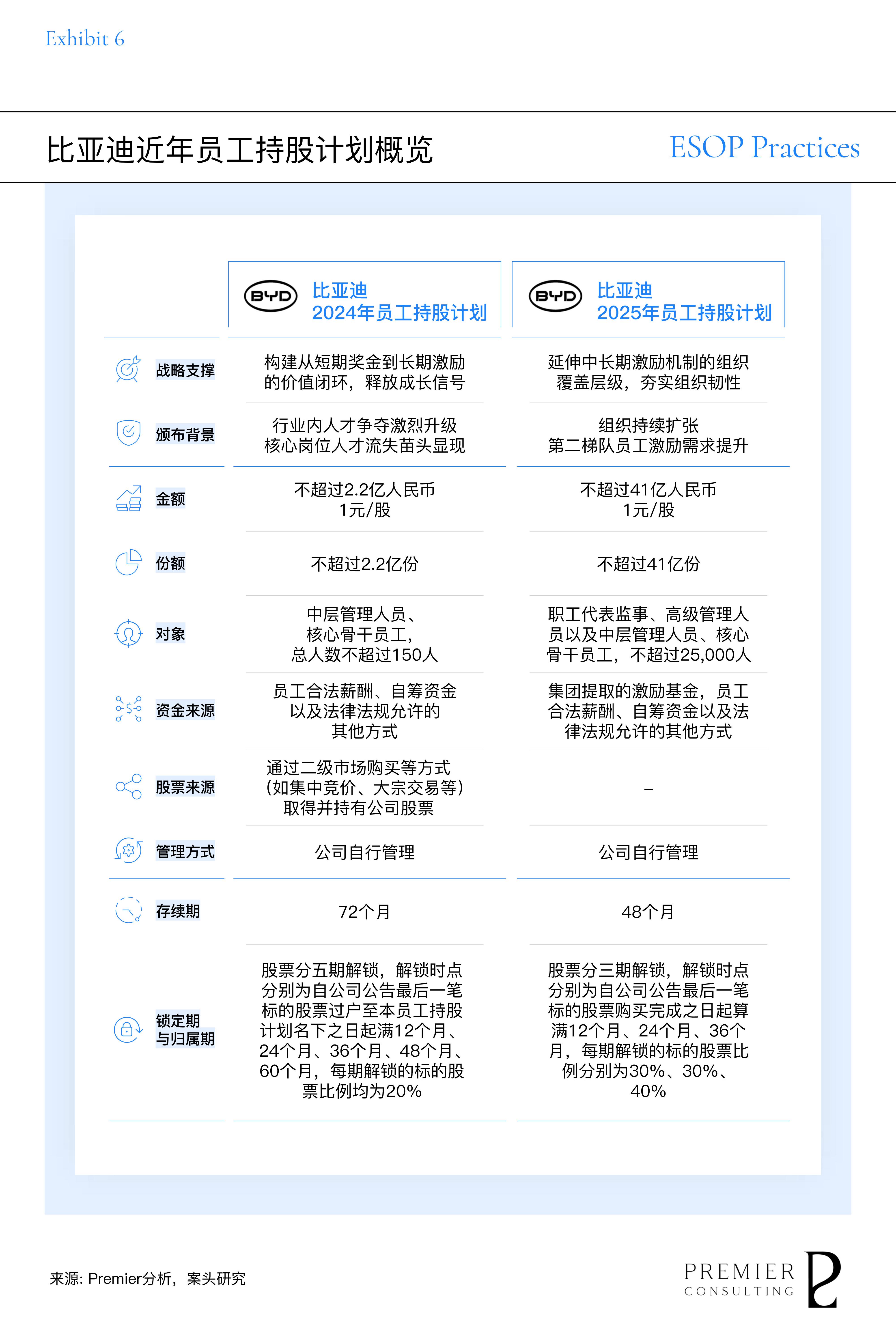
面对2024年以来行业性的人才流动压力,比亚迪在保障基础激励的同时,持续优化长期留任机制。在发放数十亿规模年度利润奖的基础上,于年底推出员工持股计划(ESOP),以股权激励绑定核心骨干与公司长期价值。
这一举措不仅提升了组织凝聚力与员工粘性,也在高强度人才争夺中展现出高度的机制敏感度与财务可控性。比亚迪正逐步擘画出涵盖短期激励与长期价值共享的复合型组织驱动体系,为其全球化扩张提供组织层面的持久动能。
· 股权激励纵深推进,夯蓄组织长期动能
比亚迪在组织管理层面的进化,最具代表性的体现便是其对员工持股计划(ESOP)的持续深化。2024年底,比亚迪于小范围内推出员工持股计划,聚焦于核心骨干激励,覆盖约150人,旨在稳固关键人才队伍、试水股权激励机制。这一方案以业绩稳健与组织转型为基础,以中长期利益绑定增强员工粘性,并为后续更大规模的激励设计积累经验。
进入2025年,伴随市场竞争加剧与全球化布局提速,比亚迪迅速升级其股权激励体系,正式启动新一期ESOP计划,覆盖范围显著扩大至约2.5万人,涵盖管理层、职能骨干及一线核心员工,释放出“与组织共成长”的强烈信号。
在资金筹措、计划结构与解锁安排等方面,比亚迪同步优化政策设计,在保证公司财务承压能力的基础上,全面提升激励广度与组织向心力。此举不仅在内外部引发积极反响,也进一步巩固了比亚迪在人才竞争中持续吸引力,为其稳步扩张与技术迭代提供了坚实的组织保障。

· 全球企业络绎践行,股权激励成韧性组织共识
比亚迪的股权激励探索并非孤例,放眼全球,越来越多行业领军企业正在将ESOP视为提升组织韧性的重要抓手。以汽车行业为例,Stellantis集团和雷诺集团分别在2024与2025年通过全球员工持股计划回应转型挑战与长期发展诉求,强化员工归属感,提升战略执行力。
在电动化与智能化变革加速的背景下,这些车企普遍希望通过股权激励重塑内部凝聚力,支撑企业从传统制造向高技术型企业的跃迁。
此外,奢侈品行业长期以来以高附加值创造、高品牌认同和高组织韧性著称。然而,自2023年以来,全球奢侈品行业面临高净值人群消费动能减弱、全球经济不确定性上升等多重挑战。
在此背景下,LVMH在2024年推出新一轮全球员工持股计划,以“共享增长”理念强化品牌内部连接;而爱马仕则以更直接的方式向全员授予公司股份,表达对员工长期贡献的肯定。这些举措不仅提升员工对品牌理念的共鸣,也逐步将“价值共创”作为人才管理的新范式。
科技制造行业则以高技术密度、高人才依赖、高资本敏感性为显著特征,成为组织治理进化的另一类样本。面对持续的人才争夺与创新压力,科技企业尤需通过稳定组织预期与提升人才黏性来强化资本市场信心。阿里巴巴在2024年进一步扩展员工持股覆盖,凸显其“留才、稳才、强才”的战略重心;TCL中环则在全球扩张与高端制造转型的背景下,通过ESOP强化管理层与核心技术团队的利益协同。这些企业的共同逻辑,是将股权激励作为组织战略推进的稳定器与增效器,为高不确定性周期提供结构性组织支撑。



从外部突破到内部进化:
中国企业迈向组织管理力的追赶与超越
在技术、产品与市场层面,中国企业已逐步完成从追赶到领先的角色转换。而今,组织管理能力的迭代成为企业跨越式成长的下一个发力点。
从员工持股机制的实践来看,中国企业正积极对标国际先进经验,借鉴欧美企业数十年来在股权激励、合伙机制、员工赋能等方面的制度沉淀,不断进行本土化试验与机制创新。过去,员工持股理念源自西方,在欧美汽车制造商和跨国企业中早已广泛应用;而对于大多数中国企业而言,这仍是一项相对陌生的制度工程,实践路径尚处于探索阶段,不可避免会遇到“水土不服”或经验欠缺的问题。
但正是这种逐步试错、主动演进的组织实践,正在推动中国企业在内部治理领域打开新局。比亚迪的实践为此提供了清晰注解:通过从小范围试点到大范围普惠,从中层激励到广泛覆盖,从财务可承受角度出发,实现了组织稳定性与人才粘性的同步提升。事实证明,中国企业并非不能建立有效的现代激励机制,关键在于是否能够结合自身业务节奏与发展阶段,打磨出切合实际的组织治理逻辑。
更为关键的是,在当前产品力、供应链、渠道等“硬实力”不断收敛的背景下,组织与文化韧性的打造正在成为真正的“护城河”。企业未来竞争的核心,不仅在于技术优势和成本结构,更取决于是否拥有一支具备共识、能协同、能持续成长的团队。这是一个从“造产品”到“造组织”的跨越,更是中国品牌走向百年长青所必须跨越的能力门槛。
比亚迪的路径或许并非唯一解,但它的探索为中国企业打开了一个新的思考维度:“组织软实力”不应被视为附属品,而是决定长期价值创造的核心工程。
SECTION3
从实用主义到价值认同
锻造百年基业的组织底盘
以实立本,久而不息。长期以来,比亚迪秉承“以用户为中心”的务实哲学,依托稳定可靠的产品性能、优越的性价比以及持续的技术创新,为目标客群营造了高度黏性的价值认同基础。这种脚踏实地、问题导向的品牌路径,不仅贯穿于产品迭代和客户体验,更渗透至全维企业治理,成为其穿越周期、构筑长期竞争力的关键密钥。
同样,企业的阶段性转型,需以实用立基,以实效蓄力,方能积淀为贯通组织内外的价值认同,铸就企业长盛不衰的底层韧性。
为帮助企业将实用主义理念从战略思想转化为可持续组织能力体系,Premier提出“CAPE Transformation”实用主义组织韧性框架,通过八大关键能力融通四项韧性支柱,稳实建立兼具现实适配性与长期引领性的韧性组织底盘,从而应对复杂环境变量和组织系统性挑战。

具体而言,该框架聚焦于以下八个关键组织能力建设方向:
- 面向未来的战略转型力
搭设能够动态调整的战略规划机制,结合市场趋势、政策变迁与竞争格局变化,持续推动企业战略方向从“当前适应”走向“未来引领”。
- 敏捷的产品与市场组合调度力
强化企业在多产品、多区域、多客群背景下的组合管理能力,实现资源的快速匹配与市场策略的灵活切换,有效应对外部波动和内部迭代需求。
- 智能化生产与供应网络
打造以数据驱动为基础的柔性制造体系与多源协同供应链,提升生产响应速度、资源配置效率及全球化下的端到端执行能力。
- 端到端风险预测与响应能力
建立从感知、研判到应对的闭环风险管理体系,涵盖运营中断、合规变化、地缘政治等多类风险,确保业务连续性和资产安全。
- 模块化与协同创新机制
推动组织在产品、流程与能力建设上的模块化发展,打破部门壁垒,通过平台化机制激发跨团队协作与多点创新共创。
- 共识驱动的文化赋能
筑造以价值观共识为核心的文化体系,通过对组织目标、行为准则与愿景方向的持续强化,提升组织凝聚力与员工行动一致性。
- 面向转型的人才跨界能力
聚焦于多职能融合背景下的人才能力重塑,打造一支具备跨业务、跨技术、跨文化适应力的骨干力量,以支持转型期的任务推进。
- 关键技能梯队与技术传承
建立从核心岗位到技术中坚的分层梯队管理机制,同时推动关键经验与能力在组织内部有效传承,防止能力断档,夯实长期竞争根基。
而在具体实现路径上,CAPE框架以四大关键方面为核心落点:
战略韧性:
现实为锚、应变为舵,锻铸可调整、可落地、可持续的战略体系
在不确定性与周期交错的宏观环境下,战略已不再是一次性设定的静态蓝图,而是一种持续进化、动态调优的能力体系。基于实用主义视角,战略韧性要求企业在保持长期方向性的同时,强化对外部变量的实时响应机制与对资源配置的动态调控能力,从而确保组织始终在“现实约束”与“未来引导”之间保持张力平衡。
运营韧性:
成本定基、效益引领,织构价值优先、可延展、可预演的运营体系
在资源趋紧、风险增多的现实语境下,企业运营体系正面临从“效率至上”向“韧性优先”的结构性转型。实用主义导向下的运营韧性,不是以过度冗余为代价换取表面安全,而是在成本可控、价值导向的原则下,通过链路冗余、监控预警与压测演练等机制构建具备快速感知、局部缓冲与体系恢复能力的运营系统,确保企业在扰动环境中依旧具备业务延续性与交付可靠性。
人才韧性:
复用为策、调度为枢,根植贴近业务、灵活协同的人才体系
在复杂多变的业务环境中,组织对于人才的核心诉求已不再局限于“专业匹配”,而更在于能否形成可调度、可复用、可落地的人才支持体系。实用主义语境下的人才韧性,聚焦于结构弹性与场景适应力的双向建设,通过机制化的人才布局与组织敏捷化治理,确保组织在任务骤变、节奏错位、资源受限等现实情境中,始终具备“关键岗位不空缺、关键任务不滞后、关键转型不失速”的人力保障能力。
组织与文化韧性:
共识凝势、秩序持道,搭设敏捷务实、共荣共进的组织文化体系
在组织持续扩张与外部环境高度不确定的背景下,企业文化不再是“软性表达”,而是保障战略推进、运营协同与人才稳定的内在制度性力量。实用主义导向下的组织与文化韧性,强调文化治理体系的实操性、机制嵌入的可持续性,以及组织状态的自我修复能力。通过构筑共识引领、秩序承接、机制驱动、心理支撑四位一体的文化支撑结构,确保企业在压力态势下依旧具备组织一致性、执行稳定性与价值黏性。
SECTION4
结语
以实用立身,以韧性致远。
比亚迪以实用主义铸基,系统韧性筑魂,赫然重塑全球车企鏖战的底层逻辑——当一家企业既能坚守为用户创造真实价值之初心,又能以强健组织能力体系应对潮涌,百年征途,何畏风雷锋镝。
相信,当更多中国企业秉践这一理念,必将摹绘出具备中国特色的可持续产业增长曲线。而对“高附加值”的重新定义,亦将在百年品牌的塑造之径上,深镌民族荣晖的注脚:
真正具备全球引领力的企业,
绝非逐波随流的浮木,
而是以真实价值为根,以长效磨砺为骨,
破风而立,历久弥坚。
全球汽车鏖战下,
比亚迪以实用主义之道践志百年基业
May 15, 2026
聚焦上海车展下中西方车企产品与技术新格局、比亚迪ESOP员工激励实践洞察及实用主义组织路线框架,为中国企业打造通往百年企业的制胜之道。
2025年上海车展的聚光灯下,全球汽车产业新旧势力再度交锋。这不仅是新一轮技术体系与产品架构的竞技场,更映射出全球价值链重塑背景下,行业权力版图的深层次转变。
无疑,在这一轮变革周期中,中国汽车品牌正经历着从“生产参与者”到 “产业定义者”的身份进阶。
其中,比亚迪凭借对汽车价值链的深度掌控、卓越的财务韧性以及加速释放的品牌附加值,正以雷霆万钧之势完成从“成本规模驱动”到“高附加值成长”的蜕变。背后,是一条以实用主义为导向的新价值曲线,更是一条通向百年基业的制胜之道,挥毫撰写中国制造屹立全球的时代篇章。
在全球市场深度分化与地缘格局重塑的大背景下,全球企业领导者皆面临一个无可回避的战略议题:如何在产业动荡与技术变革加速的交汇点,实现长期有质量的增长,穿越周期,立足长远。
与此同时,国家“十五五”战略推动下,中国经济正步入“新质生产力”驱动的新阶段。核心任务明确:推动传统产业转型升级、培育新兴产业、布局未来产业,以科技创新为引领,以实体经济为根基。这不仅是效率和成本的优化,更是对全要素生产率(Total Factor Productivity, TFP)的全面提升——涉及技术进步、效率优化、资源集约化以及要素配置效率的系统性重塑。
汽车产业作为技术复杂度高、资本密集度大、品牌张力强、消费动能旺的战略性产业,自然成为提升全要素生产率的关键试验场——不仅考验企业在技术创新和效率优化上的整合能力,还要求在资源配置、供应链协同和组织治理上的全局性突破。
比亚迪,作为中国汽车产业的头把交椅,在这场新竞速中率先突围。以实用主义为导向,比亚迪在产品架构、技术栈布局、组织治理和财务模型上实现了多维协同,铺设了从“制造”到“价值”的全链路体系。其内生动力,来源于对价值创造的深刻理解、对全链路效率的精准把控,以及对组织韧性和长期竞争力的系统性塑造。
在全球企业普遍重估“基业长青”逻辑的今天,长期价值创造力正成为比短期爆发更稀缺的竞争资本。对于中国企业而言,百年基业已不再是抽象愿景。比亚迪正以自身系统性能力建筑,诠释着又一世界级巨头的独到底色:以实用立身,以韧性致远。
在此背景下,Premier望以棱镜视角解构比亚迪的跃迁之径,提炼其在战略定力、财绩张力与人才吸聚力的全维建树,并通过“以实用主义为特质的组织韧性框架”为锻造更多长青车企予以启示参佐:
1. 从参与者到定义者:上海车展下中西方车企的产品与技术新格局
2. 从业务进益到组织聚势:比亚迪ESOP员工激励实践洞察
3. 从实用主义到价值认同:锻造百年基业的组织底盘
从参与者到定义者
上海车展下中西方车企产品与技术新格局
2025年4月,第二十一届上海国际汽车工业展览会在万众期待中盛大启幕。这场A级车展不仅吸引了全球头部车企的重磅亮相,也成为中国汽车力量全面绽放的国际主场。展台上各家车企通过一系列最新发布精彩对垒,台下则上演着一场关于全球车企“话语权”与“未来主导权”的新博弈。
中西对垒升级:
传统巨头蓄势反攻,中国力量岿然镇局
近年来,伴随中国新能源车产业链的快速成熟与整车产品的持续突破,“中国制造”已然站上全球汽车产业舞台的核心区域。从销量突破、技术输出,到品牌出海与本地建厂,一系列组合拳不断拓宽中国车企的全球影响力。而此次上海车展,也成为中西车企集体“亮剑”的战场。
据Premier统计,此次车展共涉及80+品牌新车发布,25万元以下的经济车型与25-60万的中高端车型仍为争逐之主战场,中资品牌占据超过半壁江山。
整体新车发布中的AI应用覆盖率已超过70%,智能驾驶与智能座舱依然是主要核心应用领域,车联网在今年的新车应用中呈现显著增势。伴随全栈式新技术的系统化部署与集中释放,智能化正由原先的单点功能突破,加速迈向整车架构级的深度集成与系统协同。





显然,西方阵营欲借此次车展在新能源赛道奋起直追,积极向中国市场示好,试图以“安全回归”与“在地承诺”重塑影响力。
· 丰田:主打“安心牌”,重构在华技术布局
作为全球最大的汽车制造商,丰田此次在上海车展高调登场,以“立全球 更中国”为主题,联合一汽丰田、广汽丰田和雷克萨斯共同亮相,释放出对中国市场空前重视的信号。核心亮点在于其全球首发的铂智7纯电SUV——一款面向中国市场打造的中高端车型,价格预计在25–59.99万元区间。其定位与展台“安心、安全、先进”的主题高度一致,重点强调驾驶安全和用户信赖,成为图示中合资品牌SUV新品的代表之一。
中国车企强势登场:
从全栈AI到全球战略,全面迈入“输出时代”
相比之下,中国车企的集体亮相更显实用主义张力——产品全面、技术硬核、叙事清晰。一改早年单纯堆砌智能化配置的“炫技”式风格,如今的中国车企更强调场景实用性、系统集成度和落地成熟度。比亚迪、吉利、奇瑞、蔚来等头部品牌轮番登台,构成一场关于“科技中国”的集体展示。
· 比亚迪:战略稳健、技术全面,稳居主场C位
作为本届车展的C位明星,比亚迪强势发布五款海洋网新车,涵盖纯电与插混双线技术平台,进一步完善其产品矩阵。高端品牌腾势首次带来概念跑车腾势Z,彰显其科技向高端过渡的能力,而超豪华品牌仰望则以六座U8L SUV,叠加3250mm超长轴距与金色饰条,展现了极致性能与科技豪华的融合张力。
在智能化层面,比亚迪并未盲目竞逐“无人驾驶”潮流,而是通过DiPilot辅助系统、云辇智能车身控制系统等高度实用的AI配置夯实用户安全体验。比亚迪的做法无疑为中国品牌智能化发展提供了另一种路径:用“可落地”的实用智能打造 “可信赖”的用户口碑。
回望2025年上海车展,一边是西方传统巨头在安全和本地化之间寻找“再信任”的支点,一边是中国车企以技术实力和系统能力迈入全球竞争的高阶舞台。这场车展已不仅是新车、新技术的展示,更是一场关于产业未来的风向标。
比亚迪的高光表现正是中国力量整体飞跃的缩影。技术创新不再是拼图式“堆料”,而是以战略引导为核心的体系构筑;品牌形象不再是单一标签,而是贯穿从产品到组织的认知重建。
可以预见,下一轮全球汽车产业的主导者,不再是某一个“品牌”,而是某一种“路径”。 中国车企,已用扎实的产品与技术立势定道,昭示路径开创者的决心与志气。
从业务进益到组织聚势
比亚迪ESOP员工激励实践洞察
2025年以来,比亚迪作为中国汽车产业的代表性力量,在二级市场上延续强势表现,其股价持续攀升,显著跑赢PRMC Auto Index汽车行业指数。相较于上汽集团、丰田汽车、宝马集团等传统车企股价走势的横盘或回调,比亚迪的累计涨幅尤为突出。
截至目前,比亚迪市值稳居全球车企前列,仅次于特斯拉与丰田,显著领先大众、奔驰、宝马等欧美传统整车巨头,已然成为全球投资者视野中引领行业范式转变的“中国路径”代表。
这一表现的背后,既是新能源产业周期上行的结构性利好,更是比亚迪自身销量表现与盈利质量持续超预期的结果。在产业转型趋势确立的大背景下,资本市场正给予具备技术自主性与系统集成能力的行业龙头以更高估值溢价。

· 财务业绩领跑,同业对比优势显著
比亚迪于2025年第一季度持续释放强劲增长势能,季度销量接近100万辆,同比大幅增长约60%;营收同比增长36%,达到1,703.6亿元人民币;净利润同比翻番,达91.6亿元。核心财务指标稳中有升,毛利率与净利率均较去年同期显著改善,持续优于国内主流车企平均水平,体现出其在盈利结构优化与成本控制方面的系统性优势。
尽管目前比亚迪净利率仍低于特斯拉等少数竞争对手企业,但差距正在逐步缩小。比亚迪通过高性价比产品覆盖从大众到中高端的全市场区间,辅以垂直整合体系下的成本摊薄效应,逐步建立起兼具规模支撑与利润稳健的可持续盈利模型。相比之下,特斯拉依托直销渠道、价格策略及软件订阅等增值服务维持高利润率,反映出双方在盈利路径上的结构性差异。
站在中国制造迈向高价值链跃升的战略关口,提升盈利质量已成为各类企业跨越周期、实现可持续发展的共同课题。对于汽车产业而言,如何从传统的成本驱动,逐步走向价值驱动,创设更具韧性的盈利模型,为当前破局的关键要务。
具备强大韧性的奢侈品行业则为我们提供了有力参照。依托强大的品牌溢价与高度集约的价值体系,奢侈品牌长期维持60–70%的毛利率水平,净利率亦远超制造业平均。
尽管汽车行业在资本集中度、研发周期与运营模式等方面与奢侈品存在显著差异,难以直接比附,但这种商业模式的对照,也为比亚迪等中国制造企业明确了未来的成长方向——即通过品牌价值与产品能力的持续增强,推动盈利结构从“规模驱动”向“价值创造”转型,逐步建设起具有长期稳定性与全球竞争力的高质量盈利体系。



· 现金流结构优化,投入强度与增长预期相匹配
受益于持续扩产与前瞻性技术布局,比亚迪近年来资本开支维持在高位,自由现金流(FCF)阶段性转负,反映出其主动加大战略投入的意图。然而,经营性现金流(OCF)保持稳健正向,表明主营业务具备稳定的造血能力。
这种“投入强、回流稳”的现金流结构,在行业周期上行期内具备良性扩张特征。相较特斯拉曾经历的高投入烧钱阶段,及部分传统车企在转型期面临的双重压力,比亚迪的现金流表现已显相对稳健。
同时,与资产轻盈、利润率高、现金转化率强的奢侈品行业相比,汽车制造业天然面临资金密集、周期长的结构性特征。比亚迪当前的现金流模式正体现出其具备较强的财务抗压与资金统筹能力,能够支撑其在全球化布局与技术迭代中的持续投入。
· 杠杆结构可控,财务韧性强化扩张底盘
虽然比亚迪曾一度面临较高的账面资产负债率,但通过系统性债务结构优化,已有效控制财务风险。通过充分利用应付账款与预收款等无息融资工具,当前其无息负债占比已录得较高水平。本质上,这种基于产业链信用的融资模式使得公司在维持较高杠杆的同时资金成本极低,财务压力处于可控区间。
在销量持续攀升与盈利能力稳步改善的支撑下,比亚迪已形成“高投入—强回流—低成本杠杆”的财务闭环,为其下一阶段的全球扩张与组织升级提供坚实支撑。


值得强调的是,比亚迪良好的市场与财务表现并非偶然,离不开其近年来在战略、业务、组织三方面的持续发力。正是这些实用主义驱动的举措,为BYD构筑起难以复制的竞争优势:
战略领航:
前置布局,锚定长期主动权
比亚迪的战略领先力在近年持续兑现。从坚定转型新能源的早期决策,到全球产能布局、运输体系自建、海外工厂加速落地,比亚迪展现出远高于行业平均水平的前瞻性与执行力。面对疫情扰动与全球物流瓶颈,其逆势扩产、主动补链,为后续销量放量与出海提速打下了坚实基础。这一系列以“实用主义”为导向的战略部署,凸显其对行业演进节奏的精准研判与资源调度能力,持续夯实其在全球产业链中的主动权。
业务进益:
结构升级驱动增长,成本优势构筑护城河
2025年前四月,比亚迪销量同比增长47.0%,跃居中国车企销量榜首,全球份额持续扩大。其增长路径并非依赖价格让利,而是通过国内产品结构优化与海外产能前移,实现高毛利车型与核心市场的双轮驱动。与此同时,比亚迪通过长期坚持垂直整合与核心零部件自研,建立起显著的成本控制优势,使其在多轮行业价格战中依旧保持盈利韧性。在红海竞争下,企业间分化加剧,比亚迪凭借成本结构优化与规模经济实现逆势扩张,成为价格战的净受益者与产业稳态的主导者。

组织管控:
人才稳盘机制升级,组织激励体系进化
面对2024年以来行业性的人才流动压力,比亚迪在保障基础激励的同时,持续优化长期留任机制。在发放数十亿规模年度利润奖的基础上,于年底推出员工持股计划(ESOP),以股权激励绑定核心骨干与公司长期价值。
这一举措不仅提升了组织凝聚力与员工粘性,也在高强度人才争夺中展现出高度的机制敏感度与财务可控性。比亚迪正逐步擘画出涵盖短期激励与长期价值共享的复合型组织驱动体系,为其全球化扩张提供组织层面的持久动能。
· 股权激励纵深推进,夯蓄组织长期动能
比亚迪在组织管理层面的进化,最具代表性的体现便是其对员工持股计划(ESOP)的持续深化。2024年底,比亚迪于小范围内推出员工持股计划,聚焦于核心骨干激励,覆盖约150人,旨在稳固关键人才队伍、试水股权激励机制。这一方案以业绩稳健与组织转型为基础,以中长期利益绑定增强员工粘性,并为后续更大规模的激励设计积累经验。
进入2025年,伴随市场竞争加剧与全球化布局提速,比亚迪迅速升级其股权激励体系,正式启动新一期ESOP计划,覆盖范围显著扩大至约2.5万人,涵盖管理层、职能骨干及一线核心员工,释放出“与组织共成长”的强烈信号。
在资金筹措、计划结构与解锁安排等方面,比亚迪同步优化政策设计,在保证公司财务承压能力的基础上,全面提升激励广度与组织向心力。此举不仅在内外部引发积极反响,也进一步巩固了比亚迪在人才竞争中持续吸引力,为其稳步扩张与技术迭代提供了坚实的组织保障。

· 全球企业络绎践行,股权激励成韧性组织共识
比亚迪的股权激励探索并非孤例,放眼全球,越来越多行业领军企业正在将ESOP视为提升组织韧性的重要抓手。以汽车行业为例,Stellantis集团和雷诺集团分别在2024与2025年通过全球员工持股计划回应转型挑战与长期发展诉求,强化员工归属感,提升战略执行力。
在电动化与智能化变革加速的背景下,这些车企普遍希望通过股权激励重塑内部凝聚力,支撑企业从传统制造向高技术型企业的跃迁。
此外,奢侈品行业长期以来以高附加值创造、高品牌认同和高组织韧性著称。然而,自2023年以来,全球奢侈品行业面临高净值人群消费动能减弱、全球经济不确定性上升等多重挑战。
在此背景下,LVMH在2024年推出新一轮全球员工持股计划,以“共享增长”理念强化品牌内部连接;而爱马仕则以更直接的方式向全员授予公司股份,表达对员工长期贡献的肯定。这些举措不仅提升员工对品牌理念的共鸣,也逐步将“价值共创”作为人才管理的新范式。
科技制造行业则以高技术密度、高人才依赖、高资本敏感性为显著特征,成为组织治理进化的另一类样本。面对持续的人才争夺与创新压力,科技企业尤需通过稳定组织预期与提升人才黏性来强化资本市场信心。阿里巴巴在2024年进一步扩展员工持股覆盖,凸显其“留才、稳才、强才”的战略重心;TCL中环则在全球扩张与高端制造转型的背景下,通过ESOP强化管理层与核心技术团队的利益协同。这些企业的共同逻辑,是将股权激励作为组织战略推进的稳定器与增效器,为高不确定性周期提供结构性组织支撑。



从外部突破到内部进化:
中国企业迈向组织管理力的追赶与超越
在技术、产品与市场层面,中国企业已逐步完成从追赶到领先的角色转换。而今,组织管理能力的迭代成为企业跨越式成长的下一个发力点。
从员工持股机制的实践来看,中国企业正积极对标国际先进经验,借鉴欧美企业数十年来在股权激励、合伙机制、员工赋能等方面的制度沉淀,不断进行本土化试验与机制创新。过去,员工持股理念源自西方,在欧美汽车制造商和跨国企业中早已广泛应用;而对于大多数中国企业而言,这仍是一项相对陌生的制度工程,实践路径尚处于探索阶段,不可避免会遇到“水土不服”或经验欠缺的问题。
但正是这种逐步试错、主动演进的组织实践,正在推动中国企业在内部治理领域打开新局。比亚迪的实践为此提供了清晰注解:通过从小范围试点到大范围普惠,从中层激励到广泛覆盖,从财务可承受角度出发,实现了组织稳定性与人才粘性的同步提升。事实证明,中国企业并非不能建立有效的现代激励机制,关键在于是否能够结合自身业务节奏与发展阶段,打磨出切合实际的组织治理逻辑。
更为关键的是,在当前产品力、供应链、渠道等“硬实力”不断收敛的背景下,组织与文化韧性的打造正在成为真正的“护城河”。企业未来竞争的核心,不仅在于技术优势和成本结构,更取决于是否拥有一支具备共识、能协同、能持续成长的团队。这是一个从“造产品”到“造组织”的跨越,更是中国品牌走向百年长青所必须跨越的能力门槛。
比亚迪的路径或许并非唯一解,但它的探索为中国企业打开了一个新的思考维度:“组织软实力”不应被视为附属品,而是决定长期价值创造的核心工程。
从实用主义到价值认同
锻造百年基业的组织底盘
以实立本,久而不息。长期以来,比亚迪秉承“以用户为中心”的务实哲学,依托稳定可靠的产品性能、优越的性价比以及持续的技术创新,为目标客群营造了高度黏性的价值认同基础。这种脚踏实地、问题导向的品牌路径,不仅贯穿于产品迭代和客户体验,更渗透至全维企业治理,成为其穿越周期、构筑长期竞争力的关键密钥。
同样,企业的阶段性转型,需以实用立基,以实效蓄力,方能积淀为贯通组织内外的价值认同,铸就企业长盛不衰的底层韧性。
为帮助企业将实用主义理念从战略思想转化为可持续组织能力体系,Premier提出“CAPE Transformation”实用主义组织韧性框架,通过八大关键能力融通四项韧性支柱,稳实建立兼具现实适配性与长期引领性的韧性组织底盘,从而应对复杂环境变量和组织系统性挑战。

具体而言,该框架聚焦于以下八个关键组织能力建设方向:
- 面向未来的战略转型力
搭设能够动态调整的战略规划机制,结合市场趋势、政策变迁与竞争格局变化,持续推动企业战略方向从“当前适应”走向“未来引领”。
- 敏捷的产品与市场组合调度力
强化企业在多产品、多区域、多客群背景下的组合管理能力,实现资源的快速匹配与市场策略的灵活切换,有效应对外部波动和内部迭代需求。
- 智能化生产与供应网络
打造以数据驱动为基础的柔性制造体系与多源协同供应链,提升生产响应速度、资源配置效率及全球化下的端到端执行能力。
- 端到端风险预测与响应能力
建立从感知、研判到应对的闭环风险管理体系,涵盖运营中断、合规变化、地缘政治等多类风险,确保业务连续性和资产安全。
- 模块化与协同创新机制
推动组织在产品、流程与能力建设上的模块化发展,打破部门壁垒,通过平台化机制激发跨团队协作与多点创新共创。
- 共识驱动的文化赋能
筑造以价值观共识为核心的文化体系,通过对组织目标、行为准则与愿景方向的持续强化,提升组织凝聚力与员工行动一致性。
- 面向转型的人才跨界能力
聚焦于多职能融合背景下的人才能力重塑,打造一支具备跨业务、跨技术、跨文化适应力的骨干力量,以支持转型期的任务推进。
- 关键技能梯队与技术传承
建立从核心岗位到技术中坚的分层梯队管理机制,同时推动关键经验与能力在组织内部有效传承,防止能力断档,夯实长期竞争根基。
而在具体实现路径上,CAPE框架以四大关键方面为核心落点:
战略韧性:
现实为锚、应变为舵,锻铸可调整、可落地、可持续的战略体系
在不确定性与周期交错的宏观环境下,战略已不再是一次性设定的静态蓝图,而是一种持续进化、动态调优的能力体系。基于实用主义视角,战略韧性要求企业在保持长期方向性的同时,强化对外部变量的实时响应机制与对资源配置的动态调控能力,从而确保组织始终在“现实约束”与“未来引导”之间保持张力平衡。
运营韧性:
成本定基、效益引领,织构价值优先、可延展、可预演的运营体系
在资源趋紧、风险增多的现实语境下,企业运营体系正面临从“效率至上”向“韧性优先”的结构性转型。实用主义导向下的运营韧性,不是以过度冗余为代价换取表面安全,而是在成本可控、价值导向的原则下,通过链路冗余、监控预警与压测演练等机制构建具备快速感知、局部缓冲与体系恢复能力的运营系统,确保企业在扰动环境中依旧具备业务延续性与交付可靠性。
人才韧性:
复用为策、调度为枢,根植贴近业务、灵活协同的人才体系
在复杂多变的业务环境中,组织对于人才的核心诉求已不再局限于“专业匹配”,而更在于能否形成可调度、可复用、可落地的人才支持体系。实用主义语境下的人才韧性,聚焦于结构弹性与场景适应力的双向建设,通过机制化的人才布局与组织敏捷化治理,确保组织在任务骤变、节奏错位、资源受限等现实情境中,始终具备“关键岗位不空缺、关键任务不滞后、关键转型不失速”的人力保障能力。
组织与文化韧性:
共识凝势、秩序持道,搭设敏捷务实、共荣共进的组织文化体系
在组织持续扩张与外部环境高度不确定的背景下,企业文化不再是“软性表达”,而是保障战略推进、运营协同与人才稳定的内在制度性力量。实用主义导向下的组织与文化韧性,强调文化治理体系的实操性、机制嵌入的可持续性,以及组织状态的自我修复能力。通过构筑共识引领、秩序承接、机制驱动、心理支撑四位一体的文化支撑结构,确保企业在压力态势下依旧具备组织一致性、执行稳定性与价值黏性。
结语
以实用立身,以韧性致远。
比亚迪以实用主义铸基,系统韧性筑魂,赫然重塑全球车企鏖战的底层逻辑——当一家企业既能坚守为用户创造真实价值之初心,又能以强健组织能力体系应对潮涌,百年征途,何畏风雷锋镝。
相信,当更多中国企业秉践这一理念,必将摹绘出具备中国特色的可持续产业增长曲线。而对“高附加值”的重新定义,亦将在百年品牌的塑造之径上,深镌民族荣晖的注脚:
真正具备全球引领力的企业,
绝非逐波随流的浮木,
而是以真实价值为根,以长效磨砺为骨,
破风而立,历久弥坚。